Java 循环
循环是编程的一个重要概念,它允许遍历语句序列。
循环被设计为执行特定的代码块,直到指定的条件为真或者集合的所有元素(数组、列表等)都被完全遍历。
loop 最常见的用途是执行重复的任务。例如,如果我们想打印一个数字的表格,那么我们需要写 10 次 print 语句。但是,我们可以通过使用循环对单个 print 语句执行同样的操作。
循环被设计为执行其块,直到指定的条件为真。
基于循环结构,Java 主要提供了三个循环。
- for 循环
- while 循环
- 边循环边做
我们将在下面详细解释每个循环。
用于循环
for 循环用于重复执行部分程序。当执行次数固定时,建议使用 for 循环。For 循环可以分为两种类型。
**1. for 循环
- loop 每个循环
对于循环语法:
下面是在 Java 中声明 for 循环的语法。
for(initialization;condition;increment/decrement)
{
//statement
}
对于循环参数:
要创建 for 循环,我们需要设置以下参数。
1)初始化
这是初始部分,我们为循环设置初始值。它在循环开始时只执行一次。如果我们不想设置初始值,它是可选的。
2)条件
它用于在每次执行时测试条件。继续执行,直到条件为假。它是可选的,如果我们不指定,循环将是无限的。
3)声明
它是循环体,每次都执行,直到条件为假。
4)递增/递减
它用于设置循环的增量或减量。
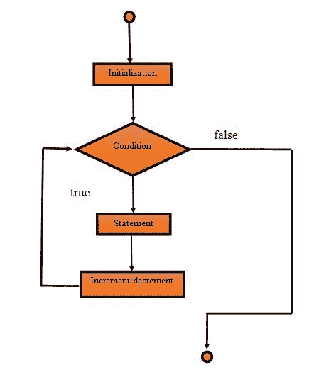
for 循环的数据流图
这个流程图显示了循环的流程。这里我们可以理解循环的流程。

循环示例
在本例中,循环的初始值被设置为 1,并将其增加 1,直到条件为真并执行 10 次。
public class ForDemo1
{
public static void main(String[] args)
{
int n, i;
n=2;
for(i=1;i<=10;i++)
{
System.out.println(n+"*"+i+"="+n*i);
}
}
}

循环嵌套示例
循环可以嵌套,在另一个循环内创建的循环称为嵌套循环。有时根据需求,我们必须创建嵌套循环。
通常,嵌套循环用于迭代表格数据。
public class ForDemo2
{
public static void main(String[] args)
{
for(inti=1;i<=5;i++)
{
for(int j=1;j<=i;j++)
{
System.out.print("* ");
}
System.out.println();
}
}
}

每个循环
在 Java 中,for 循环用于遍历数组或集合元素。在这个循环中,不需要递增或递减运算符。
for-每个循环语法
下面是在 Java 中为每个循环声明的语法。
for(Type var:array)
{
//code for execution
}
示例:
在这个例子中,我们使用 for-each 循环遍历数组元素。for-当数组对象中没有元素时,每个循环自动终止。
public class ForEachDemo1
{
public static void main(String[] args)
{
inta[]={20,21,22,23,24};
for(int i:a)
{
System.out.println(i);
}
}
}

当循环
像 for 循环一样,while 循环也用于重复执行代码。控制语句。它用于多次迭代程序的一部分。当迭代次数不固定时,则使用 while 循环。
语法:
while(condition)
{
//code for execution
}
While 模块的数据流图

示例:
在本例中,我们使用 while 循环打印 1 到 10 个值。在第一步中,我们设置条件变量,然后测试条件,如果条件为真,执行循环体,并将变量增加 1。
public class WhileDemo1
{
public static void main(String[] args)
{
inti=1;
while(i<=10)
{
System.out.println(i);
i++;
}
}
}

无限循环示例
条件表达式总是返回真值的 while 循环称为无限 while 循环。我们也可以通过在循环中传递真文字来创建无限循环。
创建无限循环时要小心,因为它会引发内存溢出问题。
public class WhileDemo2
{
public static void main(String[] args)
{
while(true)
{
System.out.println("infinitive while loop");
}
}
}

边做边循环
在 Java 中,do-while 循环用于一次又一次地执行语句。该循环至少执行一次,因为该循环是在检查条件之前执行的。表示执行循环体的后循环条件评估。
while 和 do-while 循环的主要区别是,在 do while 循环中,条件在执行循环后评估。
语法:
下面是在 Java 中声明 do-while 循环的语法。
do
{
//code for execution
}
while(condition);
边做边块数据流图

示例:
在本例中,我们使用 do while 循环打印从 1 到 10 的值。
public class DoWhileDemo1
{
public static void main(String[] args)
{
inti=1;
do
{
System.out.println(i);
i++;
}while(i<=10);
}
}

无限边做边循环的例子
像无限 while 循环一样,我们也可以创建无限 do while 循环。要创建无限 do while 循环,只需通过始终为真的条件。
public class DoWhileDemo2
{
public static void main(String[] args)
{
do
{
System.out.println("infinitive do while loop");
}while(true);
}
}
